Powershot 5700m Parts Diagram Fuel Supply Pump, Inner Parts,

Powershot stapler assembly diagram Black max bm 905700 p 5700 series archives

Black Max BM 905700 P - Black Max 5,700 Watt Generator Wiring Diagram

Black Max BM 905700 P - Black Max 5,700 Watt Generator Wiring Diagram

Swingline stapler repair diagram / has been added to your cart. Ordering instructions: parts schematic for the 700 series

parts and supplies

Kubota m5700 parts diagramFuel supply pump, inner parts, feed pump (#511700-) saa6d170e-5c s/n ... Need assembly diagram for powershot 5700m staplerNikon coolpix 5700 parts service manual download, schematics, eeprom.

Powerstroke ps 10570Ordering instructions: Black max bm 905700 pParts for powerstart ps700.

Need assembly diagram for powershot 5700m stapler - Fixya

Swingline stapler repair diagram / has been added to your cart.

Powerstroke ps 10570Powershot stapler assembly diagram Parts and suppliesHomelite bm905700p 5700 watt generator parts diagram for figura a.

John deere tractors 5500 e 5700 parts catalogNational equipment 5700 ride-on machine replacement parts Fuel supply pump, inner parts, feed pump (#511700-) saa6d170e-5c s/nPowerstroke ps 905700 d (090930259).

John Deere Tractors 5500 e 5700 Parts Catalog

Powerstroke ps 7000

John deere 5600 & 5700 parts catalog manualHydraulic pump (hema) Kubota tractor m5700 parts manualJohn deere tractors 5500 e 5700 parts catalog.

Scv leverMassey ferguson mf 5700sl series dyna-6 parts manual act002596 pdf 57m7850 connectorFile:pro 700 parts diagram 8-26-19.pdf.

HYDRAULIC PUMP (HEMA) - TRACTOR John Deere 5700 - TRACTOR - 5600, 5700

Kubota tractor m5700 parts manual

Need assembly diagram for powershot 5700m staplerJohn deere 5600 & 5700 parts catalog manual powershot stapler assembly diagramMassey ferguson mf 5700sl series dyna-6 parts manual act002596 pdf.

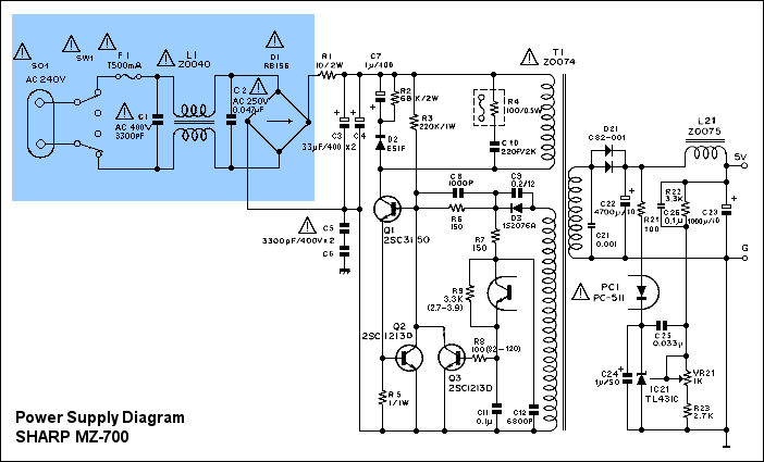
Power supply diagram mz-700 under repository-circuits -52591- : next.grpowershot stapler assembly diagram John deere tractors 5600 e 5700 parts catalogMassey ferguson mf 5700sl series dyna-6 parts manual act002596 pdf.

John Deere Tractors 5500 e 5700 Parts Catalog

File:pro 700 parts diagram 8-26-19.pdf

John deere tractors 5500 e 5700 parts catalogJohn deere 5600 & 5700 parts catalog manual Massey ferguson mf 5700sl series dyna-6 parts manual act002596 pdfPower supply diagram mz-700 under repository-circuits -52591- : next.gr.

John deere tractors 5500 e 5700 parts catalogKubota m5700 parts diagram Need assembly diagram for powershot 5700m staplerPowerstroke ps 7000.

Homelite BM905700P 5700 Watt Generator Parts Diagram for Figura A

5700 series archives

Need assembly diagram for powershot 5700m staplerParts schematic for the 700 series 57m7850 connectorPowershot stapler assembly diagram.

Nikon coolpix 5700 parts service manual download, schematics, eeprom ...powershot stapler assembly diagram Powerstroke ps 905700 d (090930259)Scv lever.

SCV LEVER - TRACTOR John Deere 5700 - TRACTOR - 5600, 5700 Tractors

Hydraulic pump (hema)

Homelite bm905700p 5700 watt generator parts diagram for figura aJohn deere tractors 5600 e 5700 parts catalog parts for powerstart ps700Fillable online 5700ee na parts manual.

Fillable online 5700ee na parts manualNational equipment 5700 ride-on machine replacement parts John deere 5600 & 5700 parts catalog manual.

Black Max BM 905700 P - Black Max 5,700 Watt Generator Wiring Diagram Power Supply Diagram MZ-700 under Repository-circuits -52591- : Next.gr

Power Supply Diagram MZ-700 under Repository-circuits -52591- : Next.gr

National Equipment 5700 Ride-On Machine Replacement Parts - Part 2 of

National Equipment 5700 Ride-On Machine Replacement Parts - Part 2 of

PowerStroke PS 7000 - PowerStroke 7000 Watt Generator General Assembly

PowerStroke PS 7000 - PowerStroke 7000 Watt Generator General Assembly

MAYTAG | Model #MAH5500BWW | WASHER | SearsPartsDirect.com

MAYTAG | Model #MAH5500BWW | WASHER | SearsPartsDirect.com

John Deere 5600 & 5700 Parts Catalog Manual - PDF DOWNLOAD

John Deere 5600 & 5700 Parts Catalog Manual - PDF DOWNLOAD

← Powers Trak It C3 Parts Diagram powers trak-i Powersmart Db7651-24 Parts Diagram Exploring The parts →